2019行事曆-人事行政局108年行事曆下載
大家最期待的2019年也就是明年的政府行政機關辦公行事曆總算出爐了,為了提早安排明年出遊等計劃,當然還是得要有這份行事曆才敢大膽的買機票和訂房,明年最多可放到九天唷,大家可以開始規劃了。


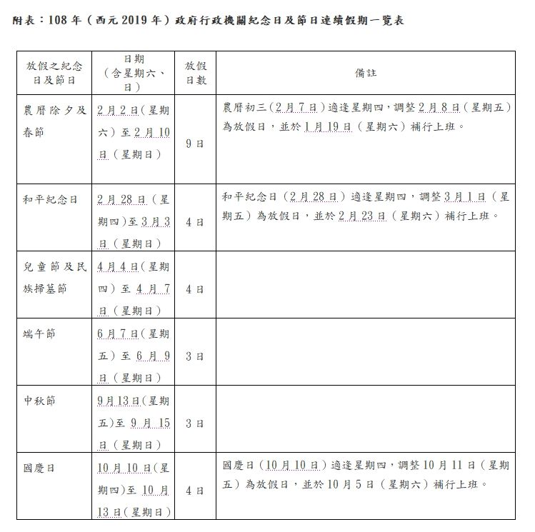
摘錄「紀念日及節日實施辦法」部分條文
103年6月11日台內民字第1030182404號令修正
- 第五條之一
紀念日及節日之放假日逢例假日應予補假。例假日為星期六者於前一個上班日補假,為星期日者於次一個上班日補假。但農曆除夕及春節放假日逢例假日,均於次一個上班日補假。 - 第五條第二項第一款
兒童節:放假一日。兒童節與民族掃墓節同一日時,於前一日放假。但逢星期四時,於後一日放假。 - 摘錄「公務人員週休二日實施辦法」部分條文
103年9月23日行政院院授人培揆字第 1030046908 號令、 考試院考臺組貳一字第 10300064451 號令會同修正 - 第三條 下列紀念日及節日,除春節放假三日外,其餘均放假一日::
一、紀念日:(一)中華民國開國紀念日(一月一日)。(二)和平紀念日(二月二十八日)。(三)國慶日(十月十日)。二、民俗節日:(一)春節(農曆一月一日至一月三日)。(二)民族掃墓節(定於清明日)。(三)端午節(農曆五月五日)。(四)中秋節(農曆八月十五日)。(五)農曆除夕(農曆十二月之末日)。三、兒童節(四月四日)。紀念日及節日之放假日逢例假日應予補假。例假日為星期六者於前一個上班日補假,為星期日者於次一個上班日補假。但農曆除夕及春節放假日逢例假日,均於次一個上班日補假。 勞動節之補假及軍人節之放假或補假規定,由各中央主管機關定之。 - 摘錄「政府機關調整上班日期處理要點」部分規定
103年10月21日院授人培字第10300503331號函修正
二、本要點適用於政府機關。但為民服務機關(構)、業務性質特殊機關(構)、學校及軍事單位,其上班日期之調整,得由主管機關視實際需要,依權責處理。 民間企業之放假,依照勞動基準法及其他法令規定,由勞資雙方協商處理。 四、上班日為星期一或星期五,其後一日或前一日逢星期二或星期四之紀念日及節日之放假,調整該上班日為放假日。 六、人事總處應於每年六月三十日前,公告次年之政府機關辦公日曆表。但有特殊情形時,得予延後於八月三十一日前公告。
原住民族歲時祭儀放假日之依據及查詢放假日期之網址資訊
https://www.apc.gov.tw/portal/docList.html?CID=0991B05985DBFF77
出處:人事行政局